这是描述信息
这是描述信息

国家建设部批准的综合甲级建筑设计和乙级装饰工程总承包单位

Yanbian Northeast Asia Architectural Design Institute Co., Ltd.

产业现代化下的装配式建筑赋能增长之路

  • 分类:行业资讯
  • 作者:
  • 来源:
  • 发布时间:2020-10-22 09:05
  • 访问量:

【概要描述】

产业现代化下的装配式建筑赋能增长之路

【概要描述】

  • 分类:行业资讯
  • 作者:
  • 来源:
  • 发布时间:2020-10-22 09:05
  • 访问量:
详情

  建筑行业非常古老,近2000多年没有重大变革,这个产业链上的生意模式一直延续传统,波澜不惊。但一场突如其来的新冠疫情加速了行业的变革。今天的建筑生态系统是一个高度复杂、分散的、基于项目的建设过程。可以预见,未来的建筑生态系统会有一个更加标准化,更统一和集成化的建设过程。在这一建筑业正在变革的过程中,我们都需要做好准备,才可能抓住这份红利。在这场变革中,有一个正如火如荼发展的行业——装配式建筑。本期《卓远研报》就对这一产业进行深入研究,通过对产业链全景式的分析,试图揭开装配式建筑产业链的神秘面纱,为城投企业抓住建筑行业的新投资机遇指明方向与路径。

  

产业现代化下的装配式建筑赋能增长之路

 

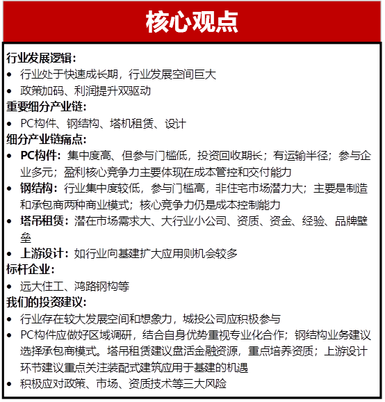
  一、行业发展逻辑

  装配式建筑是指把传统建造方式中大量的现场作业工作转移到工厂进行,在工厂加工制作好建筑用构件和配件(如楼板、墙板、楼梯、阳台等)后,运输到建筑施工现场,通过可靠的连接方式在现场装配安装而成的建筑。装配式建筑优势众多,是建筑产业现代化的标志:一是节能、环保、节材;二是品质好、工期短;三是全寿命期成本低,后期方便维护。

  (一) 处于快速成长期,行业发展空间巨大

  2015年以后,我国装配式产业进入快速发展期。一方面体现在新建装配式建筑面积总量不断提升的同时,其占新开工房屋面积的比例也在不断提升。另一方面体现在装配式建筑及配套产业(清洁能源、一体化装饰、智能家居等)的总产值快速增长。

  据公开资料测算,若假设2020年至2025年新开工建筑面积年增速为5%,装配式渗透率每年提升3个百分点,预计到2025年全国装配式建筑面积将达到20.71亿平方米,复合增速超20%,按每平米2300元的报价估算,市场规模近5万亿。

  我们认为,装配式建筑行业快速成长期的起点自我国2016年颁布《关于促进建筑业持续健康发展的意见》,行业进入成熟的时点大约为2025年,届时我国整体的建筑装配化率约为30%。整体来看,当前行业处于快速成长期,具有供需快速增长、行业准入门槛提高、龙头企业及规模效应逐渐显现的特点,具体如下图:

  

产业现代化下的装配式建筑赋能增长之路

 

  表 1-1装配式建筑行业生命周期

  (二)政策加码、利润提升双驱动

  我国对装配式建筑行业的发展主要依靠政策驱动。2014年开始,国内连续多项重要政策文件,推进装配式建筑发展。2016年,国办发《关于促进建筑业持续健康发展的意见》中要求:到2025年装配式建筑占新建建筑的比例要达到30%。文件打开了装配式建筑的行业空间。2017年住建部进一步明确装配式建筑发展规划,提出到2020年全国装配式建筑占新建建筑比例达到15%以上,其中重点推进地区、积极推进地区和鼓励推进地区分别大于20%、15%和10%。在标准与技术层面,多项装配式建筑建设、评估标准相继出台,各省/地区相继发布配套政策支持推进装配式建筑实施(重要行业政策请见附录)。可以看出,在这一背景下,装配式建筑规模、配套产业产值、总产值自2014年起快速攀升。

  

产业现代化下的装配式建筑赋能增长之路

 

  表 1-2装配式建筑行业发展情况

  资料来源:住建部、华创证券

  利润改善是驱动行业不断发展的另一动力。传统建筑行业设计与施工常常脱节,而装配式建筑则是由设计管控全流程,企业在拿单之后可以通过完善设计环节、结合BIM等信息化技术进行准确的成本预算、材料购买、构件加工、现场堆放及安装,极大地减少了材料浪费、实现规模效应。而规模效应的提升,往往就意味着行业利润的改善,近些年来越来越多的企业开始进入装配式建筑行业,从微观层面推动了行业的发展。

  二、产业结构

  装配式建筑产业链相对传统建筑产业链有所不同,在装配式建筑产业链上,最重要的环节是构件加工,在我国常见的装配式建筑结构是PC结构(产比65%)、钢结构(占比30%),木结构(占比不足1%),值得一提的是,我国人均林木资源比较匮乏,因此木结构不宜大范围推广。此外,重要的环节还包括上游的建筑设计以及中游环节的施工机械(主要是塔吊租赁)。

  

产业现代化下的装配式建筑赋能增长之路

 

  表 2-1装配式建筑产业图谱

  (一)PC构件:重要的核心中游产业链条

  PC(Precast Concrete)构件,是在工厂中通过标准化、机械化方式加工生产的混凝土制品。与之相对应的传统现浇混凝土需要工地现场制模、现场浇注和现场养护。预制混凝土类构件大致可分为楼板、剪力墙结构的墙板、楼梯、框架结构的柱梁及剪力墙结构的连梁、外挂墙板和阳台板、飘窗等其他异型构件这六大类。

  PC构件的产业链条中一般包括上游的原材料生产商、装备制造商、规划设计商;中游涉及构件的生产运输、装配施工、室内外装修;下游涉及投资开发、市场销售及物业管理。其详细产业链图如下:

  

产业现代化下的装配式建筑赋能增长之路

 

  表 2-2 PC构件产细分产业链

  资料来源:Frost & Sullivan,华泰证券

  PC构件行业有以下特点:

  1、产业参与门槛低,投资回收期长。有研究显示,通常投资建设单个年产能3-10万立方米的中小型工厂需0.8-1.5亿元,若厂房采用租用的方式,则初始投入更低。但是PC构件厂后续实现盈利并不容易,以远大住工为例,其联营工厂一般从设立到投产需要1-3年时间,到开始盈利还再需要2年时间,从工厂成立到收回投资则需要总计8年左右时间。如果产能利用率不高,则需要10年甚至更长的时间才能收回投资。

  2、与水泥行业一样,存在运输半径限制。装配式建筑的合理运输半径为120-150km,主要是因为装配式构件尺寸多样、体积和质量往往较大,运输成本随运输半径的增大会剧烈上升。因此企业在确定工厂的选址和产能规模大小时需充分考虑合理运输半径内的市场供需情况。

  3、参与企业背景多元,行业内公司主要有两类。主要有集团内产业配套公司和市场化的专业公司。国内传统建筑行业的老牌龙头公司,比如中国建筑、上海建工,由于具有较强的设计、融资、施工一体化的综合能力。而市场化的专业公司大多是依托在设计、安装或构件生产等某一方面所积累的优势,形成一定的技术或管理体系壁垒,依靠较高质量的产品和服务获得市场的认可,从而不断拓展业务,这其中主要是远大住工。

  4、盈利核心竞争力主要体现在成本管控和交付能力。PC构件作为非标品,既要满足规模化生产又要满足柔性制造,大规模实现定制化需求是这个行业生存能力的最大挑战。PC构件行业产能利用率不足和部分工厂运营成本高企是制约行业整体盈利能力提升的重要因素。具体方式方法包括:尽快实现规模效应、通过在设计环节提升构件的标准化程度、精细管理、基于BIM技术的信息化系统实现全产业链协同管理等。

  

产业现代化下的装配式建筑赋能增长之路

 

  (二)钢结构:重要的中游产业链条

  钢结构与预制混凝土结构区别在于其主要承重构件全部采用钢材制作,由型钢和钢板等制成的钢梁、钢柱、钢桁架等构件组成,各部件之间通常在现场采用焊缝、螺栓或铆钉连接。目前钢结构建筑80%以上部件均可在工厂加工,同时易拆除,部分产品和材料可循环利用,且可以覆盖绝大多数现场作业方式对应的下游,是绿色建筑的重要代表。

  钢结构的产业链条中一般包括钢材商、钢结构制造商、钢结构建筑承包商以及建设方,钢材商处于上游,主要负责原材料的供应,钢结构制造商位于中游位置,制造能力的差异使得企业之间出现分化,而钢结构建筑承包商则位于下游,通常需要协调业主、总包和设计院多方的关系。

  

产业现代化下的装配式建筑赋能增长之路

 

  表 2-5钢结构细分产业链

  1、行业集中度较低,非住宅市场潜力大。数据显示,18年末国内钢结构企业约为2500家左右,上市公司鸿路钢构、精工钢构、东南网架市占率合计不足3.8%。但自2016年开始,龙头企业市占率已经逐步开始提升,其中2020年鸿路钢构市占率有望提升至3%以上。据测算,19年商业地产和场馆中钢结构渗透率已经接近58%,但学校和医院的渗透率为11%,从建筑结构应用的特点来看,学校、医院具备较大增长潜力。

  2、行业内主要是三类企业,分制造和承包商两种商业模式。行业内企业主要是央企体系内钢构企业、优势民营企业、中小型材料商。就商业模式而言,与PC构件类似,有承包商与制造商模式,承包商模式具有毛利率较高的优势,但面临工程周期长、资金垫付多、各项费用高的困境,通常采用这类模式的企业是全产业链布局;制造商模式主要是在产业链的中下游,以钢结构加工制造为核心。具有制造业的特点:具有生产周期短,垫付资金相对较小(往往先款后货),资金周转率和使用效率相对较高,现金流好,销售费用相对较低等优点,但缺点也较为明显,加工场本身需要重资产投入,业务毛利率低,投资回收期较长。

  3、行业核心竞争力是成本控制能力,实际门槛已经较高。钢结构承包商的核心竞争力在于对整个项目投资的管理能力。主要是钢结构承包业务体量大,“设计—制造—安装”一体化的能力越强,则对整个项目投资的管理能力就会越好,利润率就会越高;钢结构制造商的核心竞争力是规模效应和精细化管理。主要体现在两个方面,一是规模效应带来的采购和产能平滑优势,二是基于精细化管理的产能利用率提升以及废品率的降低。值得一提的是,无论是新进入者采用哪两种模式,实际门槛都已经较高,原因在于总承包商资质的获得于管理优势的形成需要相当长时间的行业积累,达到规模效应的钢结构构件加工目前也需要大量的资本金投入,是重资本行业。

  

产业现代化下的装配式建筑赋能增长之路

 

  (三)塔机租赁:具有吸引力的中游产业链

  塔式起重机,又名“塔机”,指的是动臂装在高耸塔身上部的旋转起重机,主要用于建筑施工中物料的垂直和水平输送及建筑构件的安装。塔机租赁行业的上游为塔机制造商,因为塔机单价较高,塔机租赁商多采用融资租赁、分期付款等方式采购塔机设备。塔机租赁行业的下游为房地产和基础设施建筑施工企业,由于塔机具有单价高、型号多、专业性强、操作难度大、安全风险高、运输成本高等特点,建筑施工企业往往选择租赁方式。

  1、装配式建筑会提升大型塔机的使用需求。由于装配式建筑需在工厂做好预制构件,包括预制楼板、预制墙、预制梁、预制柱、预制楼梯和其他复杂异形构件,再运抵施工现场实施吊装工作。这些预制构件单件重量通常较重,最大可达8吨,且难以实现传统浇筑法的重量分解,因此小型塔机难以完成装配式建筑的吊装任务,需配备吨米数更高的大中型塔机(通常100吨米以上)。公开研究显示,预计到2025年,国内装配式建筑新增面积达92,545万平方米,相比2019年年均复合增速14.16%,对应塔机需求11.6万台,需求缺口8.0万台。

  2、行业存在资质、资金、经验、品牌壁垒。首先,塔机租赁行业资质壁垒较高,从事建筑起重设备租赁业务的企业必须具有行业确认书、建筑起重设备租赁企业资信等级证书等;从事建筑起重设备安装和拆卸的企业必须具备建筑业企业资质证书、特种设备安装维修许可证、安全生产许可证等。其次,租赁公司要想做大做强、规模化经营,则需要拥有较强的资金实力去购买设备。再者,在复杂的施工现场,对施工技术方案和现场施工人员要求较高,租赁企业需要长时期施工经验的积累,才能形成成熟有效的经营管理模式,通常行业新进入者很难在短期内实现这一目标。最后为保证建筑质量和施工安全,大型建筑施工企业对建筑起重设备租赁公司在设备性能、安全生产、施工技术方案、施工经验等方面有较高的要求,更倾向于向行业内品牌知名度较高的企业租赁设备。

  3、塔机租赁行业集中度仍然不高。我国塔机租赁的主要厂商有庞源租赁、达丰系、紫竹慧和正和租赁。庞源租赁2018年位列全球塔机租赁商第一位,但按照收入口径国内市占率仍然只有1.90%。对标国外巨头,美国联合租赁自1997年成立以来,通过持续并购成为北美最大的设备租赁商,2019年在北美市场市占率14.89%。在装配式建筑快速发展、政策管控愈加严格、塔机租赁行业集中度有望持续提升的背景下,头部塔机租赁商未来持续跑赢行业增速,实现持续高速增长。

  (四) 设计环节:有潜在机遇的上游产业链

  装配式建造方式在交通、市政、水利及能源基建领域同样有十分广泛的应用场景,而装配式基建同样具备环保、工期短等优点,在这一背景下,参与地方基建项目的设计企业也将获得众多发展机遇。研究显示,装配式在我国基建领域的运用由来已久,据1975年10月中国科学技术情报研究所《科学技术重要成果汇编》,我国在1975年之前已经广泛使用了装配式水工建筑物,仅广东湛江地区即大量运用了预制闸门、高压水管及渡槽,大量节约了钢材、水泥等建材,通过与创新工程机械(行走式电动振动模具等)相结合,工效提升40倍以上。可以判断,未来,除水利、水电燃热等预制混凝土构件的应用比例已经较高的领域以外,在城市交通等领域,装配式建造方式仍然会处于加速推广期。

  三、投资建议

  (一)行业投资建议

  装配式建筑行业目前正处于快速成长期,行业发展空间巨大,在近些年来国家政策的推动下,行业有望继续保持高速发展。如今的建筑产业已经有越来越明显的工业化特征,行业价值链上价值的分布也慢慢发生变化,这对于绝大多数以建筑为优势产业链的城投公司来说是值得抓住的重大的机遇。我们强烈建议积极参与装配式建筑产业链。

  (二)产业链投资建议

  我们给出以下针对具体产业链条的发展建议:

  1、PC构件:做好区域调研,结合自身优势重视专业化合作。PC构件产业的进入门槛虽然不高,但从现有大多数城投参与情况来看,盈利往往不易。因此对于大多数想要进入的城投公司而言,卓远建议从三方面入手进行投资决策,一是建议做好区域的供需调研,有的放矢。结合不同地区装配式建筑装配率的不同要求,深入调研了解区域内潜在的PC构件需求空间,同时针对150-200km运输半径以内的PC构件产能供给进行调研,如果产能相对过剩则需谨慎决策;二是应结合自身产业链优势量力而行。例如本身具备水泥、商砼搅拌、设计、施工产业链的城投往往会更有优势,往往可以更好把控产品的品质。三是注重头部企业进行合作。PC构件产业的市场趋势是集中度不断提高,且高度依赖智能装备与柔性生产,因此城投可借助与头部企业进行合作弥补自身短板,获取专业化的支持与市场共享,最终实现合作共赢。

  2、钢结构:建议选择承包商模式。在钢结构产业链链条上,城投公司宜采用的比较好的模式是采用承包商模式,钢结构制造模式不适宜城投公司参与,主要是因为这种模式资产过重,目前进入已经难以形成规模优势。建议城投公司以总承包或专业分包的角色进行业务扩张,优先选择总承包模式,重点以学校、医院等公共建筑的钢结构工程承包为主。前期不具备总承包资质的,则可以考虑以专业分包商的模式开展业务,在远期逐步向总承包商的模式发展。

  3、塔吊租赁:盘活金融资源,重点培养资质。塔吊租赁行业属于大行业小公司,适合城投公司的进入。特别是不少城投公司名下都有融资租赁公司,因此建议城投公司可以将金融资源逐渐倾斜至此类业务,重点培育专业化团队,逐级获取资质,逐渐巩固自身优势,把握行业发展的契机。

  4、设计:重点关注装配式建筑应用于基建的机遇。不少城投公司拥有综合实力较强,资质等级较高的设计子公司,建议注重建筑信息化如BIM、CIM等技术的运用,在潜在可能到来的装配式基建工程中完善自身技术储备,做好业务布局、技术与资质储备以获得更好的市场应对。

  (三)行业投资风险

  我们建议城投公司参与装配式产业链的同时也应关注相关风险,一是政策风险,例如未来装配率提升空间受限、对行业产能开始限制等;二是市场风险,如同一区域的装配式构件产能迅速提升市场供大于求;三是技术与资质风险,例如行业准入门槛陡然提升、技术依赖度逐步提升等。

扫二维码用手机看

上一个:
上一个:

延边东北亚建筑设计院有限公司

Yanbian Northeast Asia Architectural Design Institute Co., Ltd.

服务热线:0433-2221141
公司邮箱:dbysjy@126.com
公司地址:吉林省延吉市站前街333号长白山国际商务中心14F

这是描述信息

版权所有:延边东北亚建筑设计院有限公司

 吉ICP备10201486号  网站建设:中企动力 长春